

¿Tienes un montón de ideas en la cabeza y no sabes por dónde empezar a organizarlas? Ya sea para un proyecto de la universidad, una presentación del trabajo o simplemente para aclarar tus pensamientos, los mapas conceptuales son una herramienta salvavidas. Mucha gente cree que para esto se necesita un programa de diseño complicado y caro, pero la verdad es que tienes la solución al alcance de tu mano. Hoy te vamos a enseñar cómo hacer un mapa conceptual en Word de forma fácil, rápida y con un acabado profesional. Un mapa conceptual en Word te permite estructurar ideas de manera eficiente.
Olvídate de las aplicaciones raras y vamos a sacarle el jugo a esa herramienta que ya usas todos los días para crear tu propio mapa conceptual en Word.
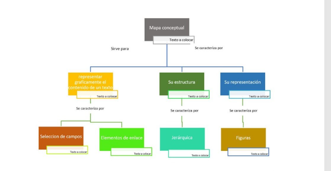
¿Para qué sirve un mapa conceptual?
Antes de entrar en materia, es bueno saber por qué esta técnica es tan poderosa. Un mapa conceptual no es más que un diagrama que te ayuda a conectar ideas. Pones el tema principal en el centro y vas sacando "brazos" o líneas para enlazar conceptos secundarios. Crear un mapa conceptual en Word es una forma accesible de visualizar tus ideas.
¿Los beneficios? Son muchísimos. Te ayuda a:
- Entender temas complejos: Al ver las ideas conectadas visualmente, tu cerebro procesa la información mucho más rápido.
- Memorizar para un examen: Es una de las mejores técnicas de estudio porque te obliga a sintetizar y jerarquizar lo importante.
- Organizar un proyecto: Puedes planificar las etapas, las tareas y quién es responsable de cada una de una manera muy clara.
- Hacer una lluvia de ideas (brainstorming): Pones todo lo que se te ocurra y luego lo vas conectando, ¡verás cómo surgen nuevas ideas!
Ahora que ya sabes lo útil que es, vamos a lo que nos trajo aquí: crearlo en Word.
El método fácil y rápido: Usando SmartArt
Microsoft Word tiene una función increíblemente útil y poco conocida por muchos llamada SmartArt. Es básicamente una colección de gráficos prediseñados que puedes personalizar en segundos. Para mapas conceptuales, es una maravilla.
Paso 1: Encuentra la opción de SmartArt
Abre un documento en blanco en Word. En la barra de menú superior, busca y haz clic en la pestaña que dice "Insertar". Verás un montón de opciones; la que nos interesa es un botón con un ícono verde y blanco llamado "SmartArt". Dale clic sin miedo.
Paso 2: Elige el diseño ideal para tu mapa
Al hacer clic, se abrirá una ventana con una lista de categorías a la izquierda (Lista, Proceso, Ciclo, etc.). Para un mapa conceptual clásico, la mejor categoría es "Jerarquía".
Dentro de "Jerarquía", verás varios estilos. Un "Organigrama" es perfecto para empezar. Elige el que más te guste visualmente y presiona "Aceptar". ¡Listo! El gráfico aparecerá en tu hoja de Word.
Paso 3: Rellena y personaliza tu mapa
Ahora viene la parte divertida. Verás que el gráfico tiene unos cuadros con la palabra "". Simplemente haz clic en cada uno y empieza a escribir tus ideas. Empieza por el concepto principal en el cuadro superior y ve desglosando las ideas secundarias en los niveles inferiores.
Si necesitas añadir más cuadros, solo tienes que seleccionar uno existente y en el menú superior de "Diseño de SmartArt", encontrarás un botón que dice "Agregar forma". Puedes agregarla debajo, encima o al mismo nivel.
Para cambiar los colores o el estilo, en ese mismo menú tienes las opciones de "Cambiar colores" y "Estilos de SmartArt". Puedes pasar de un diseño plano y aburrido a uno en 3D con sombras en un solo clic.
El método manual: Control total con Formas y Líneas
Si los diseños de SmartArt no te convencen y quieres algo 100% a tu gusto, puedes construir tu mapa desde cero. Es como jugar con bloques de construcción, pero en digital.
Creando las cajas para tus ideas
Ve de nuevo a la pestaña "Insertar" y esta vez busca la opción "Formas". Se desplegará un menú lleno de cuadrados, círculos, flechas y más. Elige un rectángulo o un óvalo para tu primera idea. Haz clic y arrastra el ratón en la hoja para dibujar la forma del tamaño que quieras.
Para escribir dentro, solo haz clic derecho sobre la forma y elige "Agregar texto". Repite este proceso para todas las ideas que necesites y distribúyelas por la página como prefieras.
Conectando los conceptos
Una vez que tengas todas tus cajas de texto, necesitas unirlas. Vuelve a "Insertar" > "Formas" y esta vez elige una de las líneas o flechas. Haz clic cerca del borde de una forma y, sin soltar, arrastra el ratón hasta el borde de la otra forma que quieres conectar.
Un truco profesional: si usas las "Líneas conectoras" (las que tienen puntos en los extremos), se "pegarán" a las formas. Así, si mueves una caja, la flecha se moverá con ella, ahorrándote un montón de tiempo.
Con estos métodos, ya no tienes excusa para no tener tus ideas bien organizadas. Crear un mapa conceptual en Word es más un asunto de saber dónde hacer clic que de ser un experto en diseño. La próxima vez que te sientas abrumado por un tema, abre Word y empieza a conectar los puntos. Verás qué fácil se vuelve todo cuando lo pones en un mapa. https://tecnologiageek.com/?p=90034
No hay comentarios:
Publicar un comentario